桂工网
gxworker.org.cn
广西职工的网上家园
数字报 |
投稿邮箱:gxgrb@163.com
要闻资讯
工会新闻
榜样力量
产经企业
职工文化
时评理论
专题聚焦
公告公示
首页
>
桂工网
>
专题聚焦
>
2025年
>
全国总工会第二届全国职工数字化应用技术技能大赛
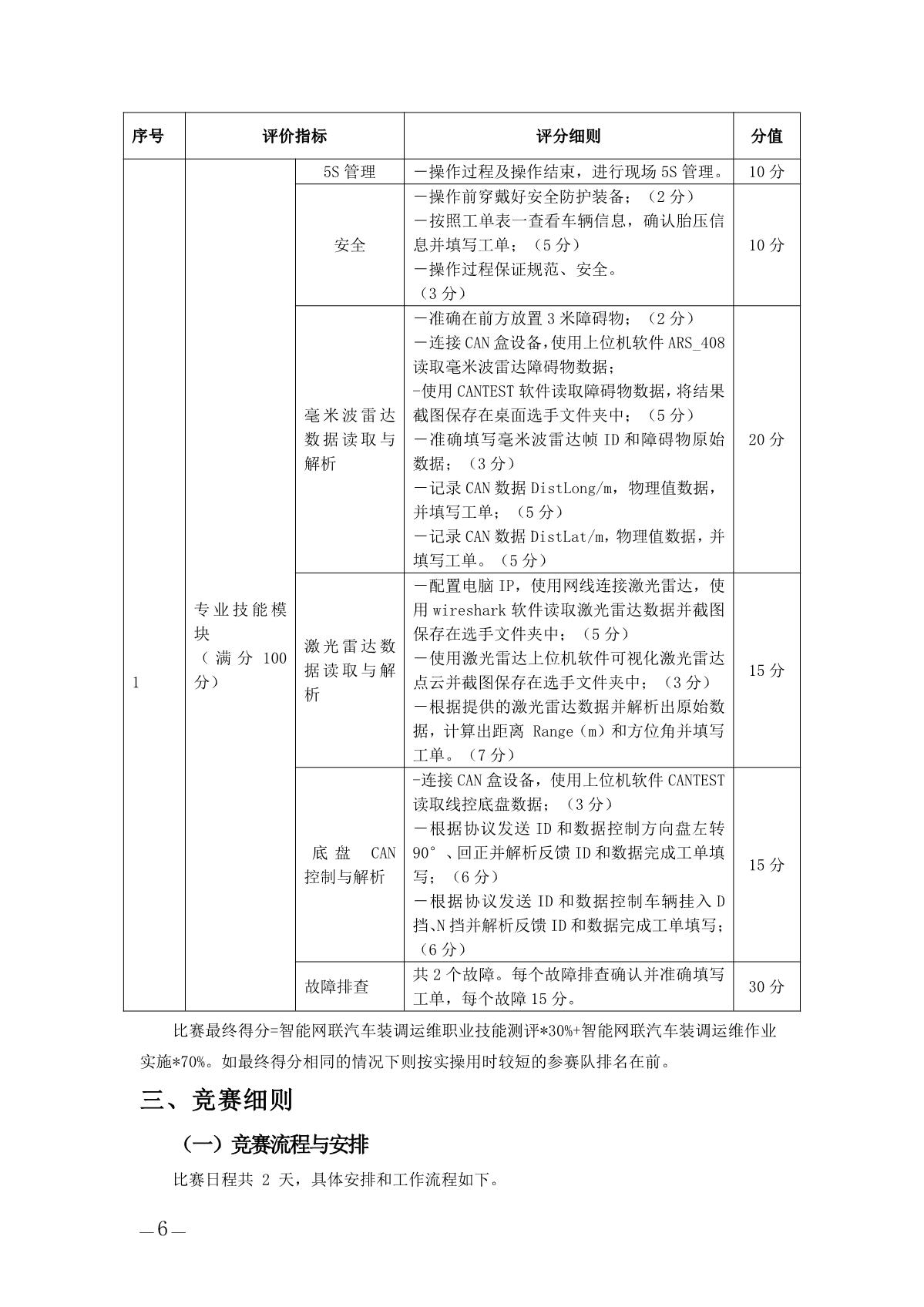
2025年“桂有技能、产业振兴”广西职工职业技能大赛智能网联汽车装调运维项目技术工作文件
发表时间:2025-10-20 11:48:59
来源:
桂工网
作者:
发表时间:2025-10-20 11:48:59
摘要:
2025年“桂有技能、产业振兴”广西职工职业技能大赛智能网联汽车装调运维项目技术工作文件
用手机扫二维码分享